01 蕙兰未来科技城学校招生
5月27日,杭州天元公学·行卓蕙兰未来科技城学校初中部发布了2024年新生招生公告,小编做了精简,详细内容如下:
一、招生计划
2024年计划招收初一年级8个班,每班35名学生,共计280人,实行寄宿制管理。
二、招生对象
符合余杭区公办初中招生条件的小学毕业生
三、招生流程
1、小学应届毕业生(家长)网上信息录入,“个别生”网上报名:2024年5月28日-30日
2、小升初网上报名:6月14日-15日
3、电脑派位:6月20日
4、如未招满,面向余杭区和临平区进行补招网上报名:6月24日
5、补招电脑派位:6月28日
四、收费标准
学费:45000元/人/学期
住宿费:3000元/人/学期
五、咨询电话
初中部入学咨询热线:0571-89308550/18968051917
依照去年的数据来看,蕙兰未来科技城学校去年的报录比为1.4,2022年报录比数据为1.79,呈下降趋势,热度并不算高。
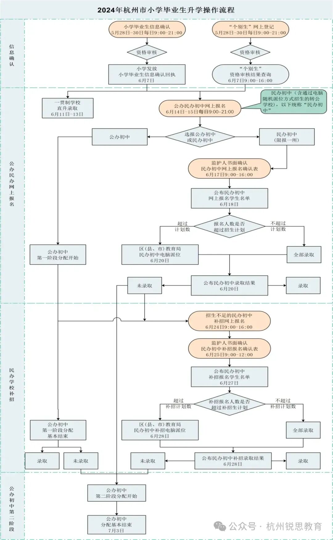
02 小升初录取工作流程图
一、杭州锐思教育机构介绍
杭州锐思教育是一家直营教育机构,是锐思教育的直营店,锐思教育专注于为中小学学生提供一对一辅导服务。在教学体系、师资培训、教学产品和课程研发等方面建立了完善的课程服务系统,确保每一位学生都能享受到更好、更完善、更优秀的教学服务。

二、锐思教育新初一分班考课程介绍
1、包含科目:数学、语文、英语、科学
2、教学形式:一对一、小班课
3、教学特色:
- 专业的教师团队,他们具有丰富的教学经验和深厚的学科知识。
- 个性化的教学方案,根据每个学生的学习情况和需求制定专属的学习计划。
- 系统的复习计划,涵盖所有高考科目,确保学生全面复习,无遗漏。
- 定期的模拟考试和评估,帮助学生熟悉考试流程,提高应试技巧。
三、好评反馈

四、教学实景

五、联系我们
联系锐思老师微信13396533810,为孩子免费进行考前规划及试卷分析。
扫描下方二维码,获取更多课程内容。
