2026年1月普通高中学业水平合格性考试安排来了!什么是普通高中学业水平合格性考试?
普通高中学业水平合格性考试是根据国家普通高中课程标准和教育考试规定,由省级教育行政部门组织实施的考试,主要衡量学生达到国家规定学习要求的程度,是保障教育教学质量的一项重要制度。学业水平考试成绩合格,作为普通高中学生毕业以及高中同等学力认定的主要依据。

预约咨询:13072207393(同微信)
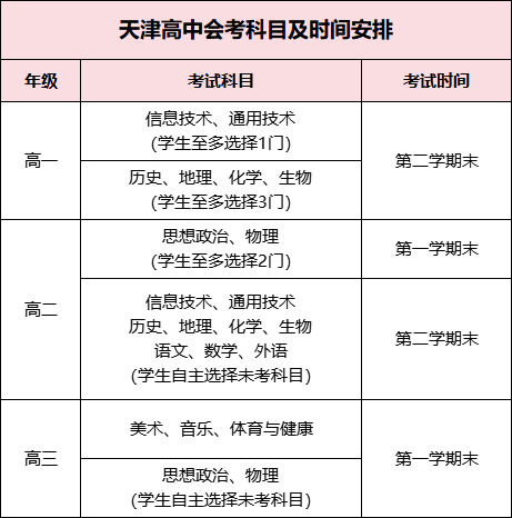
一月考试时间及科目

打印准考证
2026年1月13日,考生可登录招考资讯网自行打印准考证
考生查询成绩方式
已取得考籍并参加过考试的申请认定高中阶段同等学力的考生。登录“高中阶段同等学力认定考试管理平台”,点击页面上方的“查看成绩”选项,即可查询本人的成绩信息。

会考考试内容都是基础知识内容,但具体会不会影响高考的录取呢?下面一起来了解一下!
01 影响高中毕业证
高中学业水平测试的成绩决定了同学们能否顺利拿到高中的毕业证书!只有14门会考科目:语文、数学、外语、思想政治、历史、地理、物理、化学、生物、信息技术(上机)、通用技术(纸质)、音乐、体育与健康、美术,全部合格后才可以顺利的从高中毕业,才能拿到毕业证书哦!
02 影响高等院校提前批次的招生
高中学业水平考试的成绩是很多开展自主招生的高校在评定学生时考核的重要评判标准之一,各个高校也会对各方面成绩都非常优异的同学们更加青睐。
甚至有部分高校会在招生简章中硬性要求会考成绩必须达到一定标准,才有资格参加提前批次的录取。因此会考成绩的不理想很有可能会导致与理想的高校失之交臂!
03 影响学生荣誉的评定
对于很多希望能够获得市级三好学生及市级优秀学生干部的同学们来说,优秀的会考成绩自然是必不可少的!
04 影响高等院校的录取
许多优秀的大学在高考录取的时候也会考察学生的会考成绩是否合格,如果会考成绩不合格则会不予录取。
需要特别提醒的是,目前很多学校在考生的高考录取时出现了高考成绩和报考专业相同的情况,会考成绩会作为录取的参考标准。
天津市高职分类考试中(原春季高考),总成绩中包括会考的成绩,高中分类考试总成绩包括9科会考(每科占20分),会影响最终考试的总成绩。但若是会考没有通过,还可以再补考。

预约咨询:13072207393(同微信)
会考补考
每门科目的合格性考试,学生一般情况下只能报考一次。
对成绩不合格的学生,再提供一次考试机会,与该科目下一次合格性考试同时进行。
等级性考试限参加当年高考的学生参加,考试安排在高三年级第二学期末举行。
会考考哪些科目

预约咨询:13072207393(同微信)
