2026北京中考总分还是510分,但有110分在中考前就可以拿到,小编为大家整理了中考前,考生可以从哪些地方拿到这110分?初一初二的考生也要提前准备了!

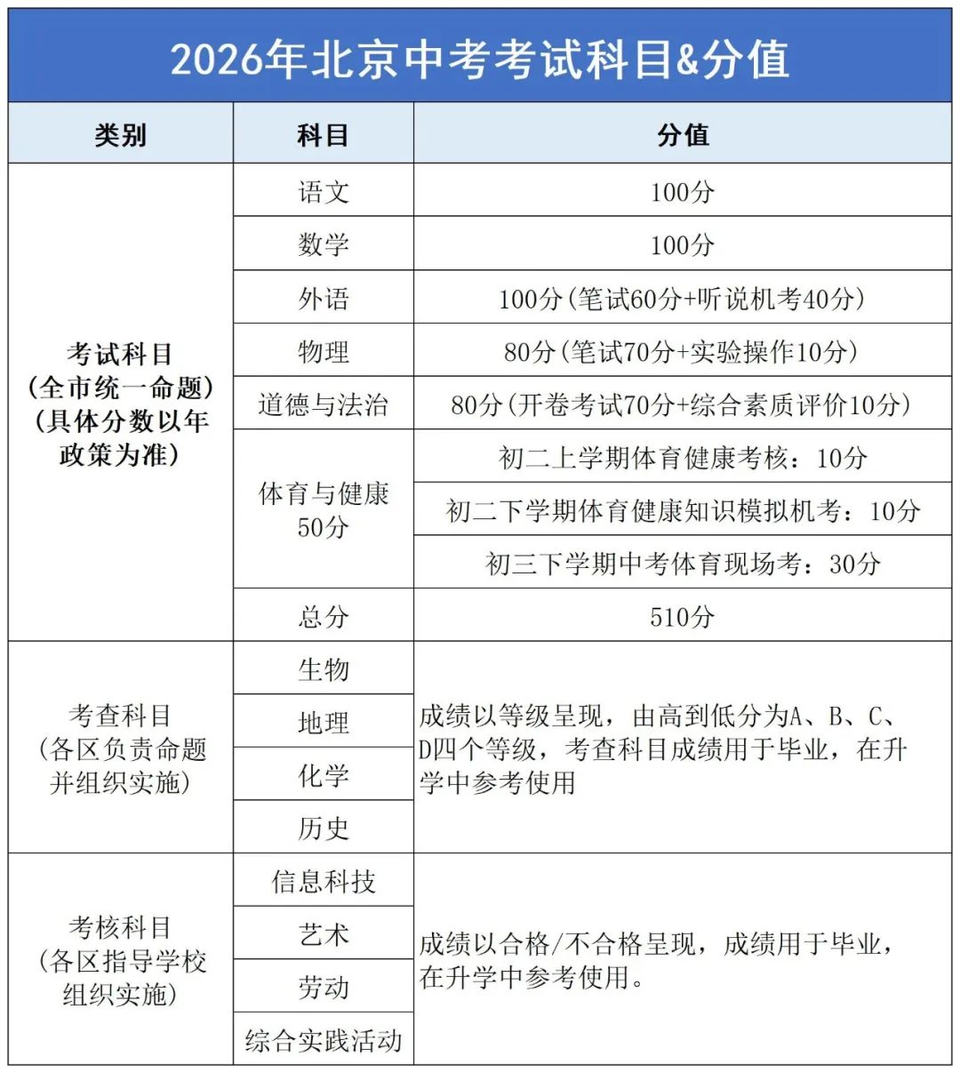
①2026北京中考总分为510分,考试科目为:道德与法治(80分)、语文(100分)、数学(100分)、英语(100分)、物理(80分)、体育与健康(50分),考试科目共6科。
②北京教委发布了《北京市初中学业水平考试实施方案》中,明确小四门考试时间:
地理、生物学考试时间安排在八年级第二学期期末;
历史、化学考试时间安排在九年级第二学期期末。

中考英语总分100分=60分(笔试)+40分(听说考机考)
听说考提供两次机会,第一次在初三第一学期进行,一般为每年的12月(2024年12月15日);第二次在次年的3月进行(2025年3月16日)。两次考试取最高分计入总成绩,若首次考取满分,则无需参加第二次考试。

北京中考体育改革后,2024-2026年中考生体育总分定为50分,由过程性考核(20分)和现场考试(30分)两部分构成。
①过程性考核=学生体质健康测试(10分)+体育与健康知识考核机考(10分)
*学生体质健康测试一般在初二上学期九、十月份进行。
*体育与健康知识考核则通常在初二下学期的五月份进行。
考试成绩根据《北京市教育委员会关于印发义务教育体育与健康考核评价方案的通知》(京教体艺〔2021〕31号)规定的标准进行赋分。考试完成即公布成绩。赋分标准如下:

②中考体育现场考(30分)设置22项考试内容,除1000米(男)/800米(女)为必选科目外,考生可根据自己的兴趣特长挑选4项。考试时间一般为初三第二学期的四、五月份。中考体育现场考试项目设置看下表:


中考物理满分80分=笔试分值(70分)+实验操作(10分)
物理实验操作考试融入日常课堂教学、随堂组织。按照完成的实验数量依下表计分。成绩由学校记录,在九年级汇总上报。

2025年北京新中考改革后,中考道法满分80分=笔试成绩(70分)+综合素质评价(10分)
综合素质评价只要在校不受到警告处分便可拿满!初中阶段受到警告处分的,每次扣1分;受到严重警告处分的,每次扣2分;受到记过或留校察看处分的,每次扣3分;受多次处分的,累计扣分,扣完10分为止。
根据新中考改革方案,2026年中考前,考生最多可通过体育(50分)+英语听说考(40分)+物理实验操作(10分)+综合素质评价(10分),共取得110分!
